xm外汇新闻:兴期研究:非典型周期底部 基于估值寻找确定性机会
来源:兴业期货
摘要
国内外宏观皆处于非典型周期底部。国内金融、经济、库存周期指标触底,但面临增长动能切换,增长中枢、利率中枢下移等长周期趋势。国外三大小周期也将陆续触底,与国内错位的节奏将收敛,但可能将告别低通胀、低利率、低增长的时代,进入高通胀、高利率、低增长的类滞胀阶段。
在这样的大背景下,2024年中国经济工作目标预计为5%左右增长和温和通胀。政策方面,广义财政支出提速,且发力节奏前靠,货币政策配合宽松,但约束较多,宽货币及宽信用幅度有限。三大需求方面,基建投资提速,水利、交通、新能源为主要发力点;制造业受政策扶持,延续结构分化和转型升级,逆周期属性相对顺周期属性增强,产能过剩问题隐现,出海需求迫切;商业地产依然是经济主要拖累项,保障房及城中村改造将作为主要对冲手段;消费修复有待消费倾向、消费能力,即就业、收入和预期的进一步改善;出口逆风下降,全年或实现小幅正增长。
海外方面,美国消费韧性的主要支撑因素不同程度减弱,个人消费支出增速将边际放缓,投资逆风因素较多,利率下行趋势确立前,将继续磨底,美国经济可能出现温和衰退,下半年美联储或将启动降息,幅度75BPS以上。主要经济体迎来大选年,其对内、对外政策的不确定性将提高,且地缘政治冲突频发,全球政治生态将增加宏观环境的不确定性。
在这种长周期模式切换,短周期处于底部的阶段,宏观可能缺乏趋势性、方向性的合力,或者合力强度、持续时间有限,且传统的分析模型也有失效的可能,因此在大类资产配置框架中,可能需要更加重视分析和挖掘结构性、阶段性的机会,且“赔率、胜率、效率”三维中赔率优先级相对提高。
非典型的周期底部
从相对短的周期看,2023年国内三大小周期,货币金融周期、经济周期和库存周期相关指标读数可能已陆续走到底部附近,理论上小周期具备反转、共振向上的潜力,但是经济的“体感”仍偏冷、经济指标读数的修复“一波三折”。投资拉动的经济增长的模式逐步接近极限,单位投资对经济的拉动效率边际递减,反而产能扩张的隐患再次浮现。传统逆周期调控政策的剩余空间有限,且也面临边际效用递减的困境。从更长期的周期看,人口、城镇化、全球化等红利已大部分被消化,经济增长动能切换期间面临转型阵痛,国内经济增长中枢、利率水平下移的趋势进一步确认,且节奏可能加快。中国将逐步走向低利率、低通胀、低增速的时代,宏观周期的波幅或将随之收敛。
以美国为首的海外发达经济体,与中国相似又不同。从相对短周期看,2024年美国三大小周期才会陆续见底,与中国的小周期节奏差可能会逐步收敛。但是从更长的周期看,美国可能将告别“0”利率、低通胀的时代,开启高利率、高通胀的阶段。考虑到国内外经济均缺乏长期增长引擎,美国可能进入类“滞涨”时段。现有的“财政货币化”只能解一时之急,政策两难情况可能会增多,经济与金融体系的稳定性可能会系统性下降。
在这种长周期模式切换,短周期处于底部的阶段,宏观可能缺乏趋势性、方向性的合力,或者合力强度、持续时间有限,且传统的分析模型也有失效的可能,因此可能需要更加重视分析和挖掘结构性、阶段性的机会。
后文仍将聚焦2024年这个时间阶段,国内、国外宏观需要关注的核心问题,试图挖掘相对短周期的确定性因素。
2024年中国经济增长目标:5%
2023年我国实际GDP增速录得5.2%,实现年初政府预设的5%左右的经济增长目标,但受物价拖累,GDP平减指数罕见录得负增长,使得名义GDP同比仅增长4.6%,经济“体感”较实际更冷。进入2024年,我们认为政府大概率依然会将实际经济增长目标设在5%左右,最终实现名义经济增长约6%。这既兼顾了满足财政扩张、保障民生就业、实现社会稳定的短期诉求,同时也符合实现十四五规划和2035年远景目标纲要、保持国际竞争力的长期发展目标。
如若此,剔除基数影响,2022-2023年GDP两年平均增速为4.1%,距离5%还有距离,政策端仍有发力的必要,以支撑三大需求进一步修复。




国内政策:财政政策适度加力,货币政策偏中性
3.1 财政政策:广义支出提速,发力节奏靠前
结合历史经验,如果2024年要实现5%左右的经济增长,以及1%左右的再通胀,中性假设条件下,财政两本账的总支出增速需要达到6%左右,与名义GDP增速基本保持一致,对应总支出增量规模约2.3万亿。这2.3万亿财政增量支出,将由常规财政收入增长、政府债务融资扩容、使用财政沉淀资金、以及广义财政政策工具四个渠道补充。
(1)常规财政收入包括:一般公共预算收入(其中85%为税收收入)和政府性基金收入(其中80%-90%为土地使用权出让收入)。
一般公共预算收入与名义GDP高度正相关。假设2024年一般公共预算收入占名义GDP比例与2023年持平,预计2024年一般公共预算收入将同比增加约1.28万亿。
政府性基金收入将继续受地产大周期下行的拖累,难以贡献增量资金支持。预计2023年政府性基金收入或同比下降17%,2024年政府性基金收入降幅将缩窄至10%,对应约6400亿元政府性基金收入减量。
(2)预算内政府债务融资主要包括:财政赤字、地方政府专项债。
2024年财政赤字及赤字率预计将维持较高水平,结构上中央财政赤字扩容,地方财政赤字维稳,并使用部分2023年结转赤字。对应2024年财政赤字率3.6%,赤字规模约4.8万亿,另有0.8万亿2023年增发国债资金结转落实,全年实际赤字规模较2023年增加1.6万亿。
2024年新增地方政府专项债需要平衡化解地方债务负担和经济稳增长、支持重点工程建设的诉求,预计新增规模小幅增加0.2万亿至4万亿。
(3)使用财政结余资金需要考虑剩余空间。根据我们测算,2023年,政府共动用结转结余额资金约2.2万亿,剩余沉淀资金规模约为1.7万亿。为弥补较大的地方财政收支缺,我们预计2024年地方财政将动用约1.5万亿的结转结余资金,较2023年少增约0.7万亿。
上述三种财政预算体系内的政府债务扩容,合计可为财政提供增量资金支持1.74万亿。较我们估算的必要财政增量支出少约0.6万亿。这部分资金缺口大概率将通过启用准财政政策工具,如PSL、政策性开发性金融工具等来进行补充。



3.2 货币政策:约束较多,结构重于总量
回顾国内宏观逆周期调控政策历史,积极的财政政策一般需要宽松的货币政策配合。不过,货币政策宽松的程度与方式,取决于政府对多重政策目标的权衡取舍。目前,我国货币政策最终目标,包括引导经济实现合理增长、保持汇率稳定、以及防范发生系统性风险。2023年,人民币面临巨大的贬值压力,央行在内外权衡中,选择调升稳定汇率的优先级,谨慎使用传统总量宽松工具。进入2024年,随着美联储货币政策逐步转向宽松,人民币贬值的压力将边际缓和,货币政策的重心也将回归经济增长和防范发生系统性风险。
要实现我国经济合理增长,根本途径是扩大有效需求,推动再通胀,引导经济实际利率下行。但是,传统总量宽松政策临近边界,且对于实体需求的撬动作用边际递减,M1-M2增速差已降至历史低位。与此同时,国内商业银行配合央行承担较多政策任务,叠加经济顺周期动能走弱,银行净息差大幅收窄,国内银行金融体系脆弱性上升。基于上述分析,2024年政府对货币政策工具的选择与使用可能仍较谨慎,更倾向于结构性、定向性货币政策工具。
总量政策方面:
根据中央经济工作会议定调以及历史经验,货币供应量、社融、以及新增人民币贷款均将与名义GDP增长相匹配。为满足2024年实际GDP同比增长5%,名义GDP增长6%的目标,全年新增人民币贷款规模将达到22.78万亿-25.89万亿。结合前文对财政政策发力程度的分析,政府债券净融资规模将达到9.6万亿。再加上企业债券融资及其他融资,预计2024年新增社融融资规模35.38万亿-38.49万亿,社融存量同比增加9.4%-10.2%。
货币政策工具选择方面:
按照2023年9月末7.96的货币乘数估算,2024年新增人民币贷款22.78万亿-25.89万亿,对应基础货币增量约3万亿。央行每调降法定存款准备金率0.5个百分点,对应释放基础货币规模约1万亿。考虑到金融机构加权准备金率已降至7.4%,距离5%的法定存款准备金率“隐性下限”已不远,预计2024年央行大概率选择小幅降准2次,合计调降0.5个百分点,剩余基础货币增量缺口将通过MLF、PSL等政策工具投放。
考虑到2023年实体实际融资利率偏高,且MLF、PSL等政策工具释放的资金成本高于降准,2024年国内确有有降息诉求。但面对银行净息差约束,贷款基准利率LPR调降幅度可能有限,MLF政策工具利率调降幅度可能相对更高,同时为稳定银行净息差水平,存款利率也有继续调降的必要。
政策节奏方面:
2023年11月央行召开的金融机构座谈会和央行三季度货币政策执行报告,释放了“均衡投放、平滑波动”政策导向。预计2024年1季度新增人民币贷款投放可能会同比少增,三四季度同比多增。不过财政支出延续前置发力的节奏,且政府融资贡献新增社融增量,预计2024年全年社融增速仍呈现前高后低的走势。





总需求:内部结构分化,地产仍是拖累
4.1 基建:财政支持加码,投资提速
2023年基建投资增速在广义财政支出增速受限的情况下,依然实现了8.24%的增长速度,较2022年仅回落3.28个百分点。
过去一年,基建投资增速的韧性主要源于:(1)续建项目占比较多,对主要充作项目资本金的财政资金依赖度下降;(2)基建投资结构发生明显分化,其中对社会资金依赖度较高的电热燃水投资增速明显偏高,交运仓储投资增速与广义基建投资增速基本持平,而对财政资金依赖度较高的水利建设投资增速则明显走弱。因此,从财政支出增速角度来评估2023年基建投资到位资金,会低估社会信贷资金对基建投资的支持力度。
2024年,情况又会发生变化。随着基建续建项目的减少,政府需要更多新开项目,以继续发挥稳增长“压舱石”的作用。并且电热燃水投资经过连续数年的高增,进一步高速增长的难度上升。
因此从到位资金角度看,2024年财政政策“适度发力”,恰好可为基建投资提供较为充足的资金保证。基于前文我们对2024年财政政策和货币政策的分析结果,以及财政信贷资金投向基建的经验数据,2024年基建投资到位资金有望同比增长9%-10%。
从项目投向看,水利和交通投资或许会成为今年两大发力点。首先,去年国家对水利治理的重视度提高,2023年10月中央增发1万亿国债,基本用于水利建设相关领域。其次,十四五规划中交通领域的重大项目较多,投资规模计划较2020年增长32%,其中2021、2022年和2023年前11个月交通投资分别同比-0.2%,3.9%和3.5%,对应2024-2025年交通投资年化复合增长率需要达到10%以上,才能实现预定目标。最后,政策支持下,新能源、新基建等相关领域投资仍有较大增长空间。


4.2 房地产:商业地产难改颓势,保障房体系对冲风险
随着中国人口进入负增长阶段、城镇化率迈入深水区,房地产大周期转而向下。同时,房价下行预期未扭转、家庭资产缩水、收入预期不佳,居民购房意愿和加杠杆购房的能力均受限,短期进一步加速地产需求的下滑。2021年-2023年商品房销售面积已降至2012年的水平,但市场仍无明确见底信号。地产需求的快速大幅萎缩,导致房企内部销售回款骤降,外部融资亦未见起色,房企现金流连续恶化,房企被迫出清,拿地、新开工能力也随之减弱,房地产供应端也大幅萎缩,库存维持高位。
虽然2022年-2023年,政府着手优化房地产供需两端调控政策。需求侧着重降低居民购房成本(降税、降低购房贷款利率、降低首付比例等)、购房风险(保交楼、预售资金监管等),解除居民购房限制(逐步退出四限政策)。供给侧着重于增强房企外部融资支持。但截至目前,政策效果并不明显。核心原因在于,“需求下滑-供给萎缩”的负反馈链条上,需求侧未能改善居民加杠杆购房的能力和预期,供给侧各项支持政策实际落实程度可能有限。
展望2024年的,商品房销售难有起色,资金约束下,房企大概率延续过去2年投资重心后置的经营思路,即保竣工+低拿地+低开工+主动去库,对应2024年房屋施工面积跌幅有所扩大,但受益于国内PPI企稳反弹,以及“保交楼”政策的影响,单位施工强度弱稳,房地产建安投资跌幅可能较2023年收敛,并带动房地产开发投资增速低位小幅回升。商业地产依然会成为经济的拖累项,并潜在影响国内金融体系的稳定性。
总结2022-2023年政府对商业地产调控政策优化的经验和教训,政府基本明确了房地产市场双轨制的框架,即市场化商品房体系和非市场化的保障房体系。前者包括商品房和市场化的长租公寓。后者则以配售型保障房、保障性租赁住房、公租房、廉租房等为主。政府意图通过保障房体系建设对冲商业地产供应收缩的影响,以缓和地产投资下行的压力。
根据我们测算,中性假设条件下,以5年为项目周期,保障房每年投资规模在2200亿元左右,城中村改造每年投资规模接近5000亿元,将拉动地产投资8%左右。考虑到两大工程彼此之间存在重合,且保障房建设一定程度对商业地产住宅刚需形成替代,保守估计2024年两大工程对地产投资的实际拉动幅度可能在4%左右,房地产开发总投资跌幅可能将收窄至5%-6%。





4.3 制造业:结构分化,逆周期属性增强
制造业投资整体延续较高增长速度,并出现明显的结构分化。2023年制造业投资同比增长6.5%,较2022年回落2.6个百分点。从行业结构看,以汽车、运输设备、专用设备、通用设备、电气机械、电子设备和医药制造为代表的高技术制造业投资同比大幅增长13.6%,显著高于传统制造业投资1%的增速。高技术制造业投资在制造业总投资中的占比也进一步提高至46.9%。从上下游产业链环节看,中游的设备制造业的固定资产投资增速明显快于上下游其他环节,且占比也较高。以上转变,符合国家产业转型升级、科技创新等长期发展目标,受到各项产业政策的直接扶持。
但也造成制造业投资的逆周期特性较顺周期特性有所增强。根据传统经验,制造业投资受行业基本面,即经营利润(量*价*利润率),影响较大,行业利润增速基本领先制造业投资约1年。但2023制造业投资增速与制造业利润增速明显背离,单位制造业利润总额支撑的固定资产投资规模明显高于同期。这既有新能源产业链等主动大规模扩产能的原因,也有稳增长背景下银行加速对企业投放信贷的影响。制造业固定投资连续高增,产能过剩问题隐现,有读数的行业统计局公布的产能利用率普遍在80%以下,且对应历史分位数不高,多数制造业行业工业增加值增速历史分位数也偏低。国内有效需求相对不足的情况下,制造业“以价换量”主动出海成为必然选择,尤其是固定资产投资增速较高的中游设备制造业以及下游消费品制造业。产能相对国内有效需求过剩的问题,或将制约行业盈利能力的改善空间。
基于以上分析,2024年制造业利润增速虽已触底,但也缺乏大幅改善的驱动,可能会抑制制造业投资增速。但是随着制造业投资结构的分化,以及国家长期发展战略的指引,以新能源为代表的高技术制造业投资受国家产业、逆周期调节政策影响相对更大。12月中央经济工作会议对对设备更新、科技创新、产业升级等方面表述依然积极,有助于稳定高技术制造业投资增速。再加上国内库存周期或已见底、后续存在弱补库的可能性,存量制造业建设项目的投资具有惯性,以及下半年美国库存周期有启动的可能,预计2024年制造业投资可能保持韧性,全年同比增长6%左右,较2023年仅小幅回落。





4.4 消费:关键在于就业、收入、预期修复
2023年消费为实现经济增长目标贡献了关键力量。2023年Q1、Q2、Q3、Q4季度实际GDP增速分别为4.5%、6.3%、4.9%和5.2%,其中最终消费支出对GDP当季同比贡献率分别高达672.%、85.3%、94.4%和80%,对GDP当季同比的拉动幅度分别为3.0%、5.3%、4.6%和4.1%。较最终消费口径更小一些的社会消费品零售总额和居民人均消费支出,读数也较为亮眼,全年增速达到7.2%和9%。
通过对比疫情前各个口径消费趋势线(剔除季节性影响),与实际消费数据走势,口径最小的人均消费支出已恢复至疫情前的水平,而社会消费品零售总额中餐饮修复进度相对领先,剩余各个环节的商品消费均未回到疫情前的水平,显示在本轮消费修复过程中,服务消费是消费大幅增长的关键。这也与服务消费在最终消费支出中逐年提高的趋势一致。商品消费中,就修复进度而言,城市快于乡村,限额以上相对快于限额以下,必选快于可选快于地产后周期链。
居民边际消费倾向的修复,也是2023年消费表现良好的重要原因。数据显示,2023年居民消费倾向已由去年的0.67提高至0.74,同比抬升7个百分点,但仍低于20172-2021年。相应的,虽然居民储蓄活期储蓄率已接近2014年的低位,但定期储蓄率依然维持高位。
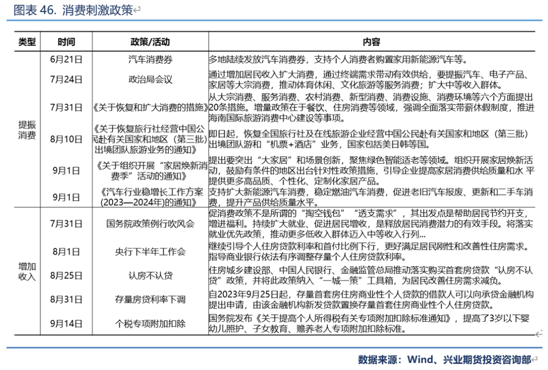
2024年消费能否延续较高速增长是实现经济增长目标较关键问题。随着基数上升, 2024年消费增长,需要依靠居民收入/支出的能力或者预期的改善,以及消费倾向的改善。就收入角度看,2023年二至四季度,中国人均可支配收入增速快于名义GDP增速,但剔除疫情三年数据,除农村居民外,人均可支配收入依然处于中低速增长的状态,尚未回到疫情前的增速中枢以上。结合2023年就业市场中,农村外来务工人员和城镇外来户籍人员失业率降幅明显大于城镇居民失业率降幅的情况共同分析,我们可以合理推测,2023年居民收入和就业修复质量偏低,修复主体更多集中在中低收入群体。基于这种类型的就业、收入修复路径,再加上当前居民部门杠杆率已到达高位,我们对于2024年居民收入、消费支出增长预期暂难持过于乐观的态度。
为此,政府也推出了较多政策,从收入和消费两大维度,意图支撑消费支出增长速度。收入方面,主要采取降低存量房贷利率、增加个人所得税抵扣项目,根据我们测算,当居民消费倾向维持0.74不变时,这两项政策将带来增量消费约1500亿元,提高社会消费品零售总额增速0.4个百分点。消费政策方面,主要通过优惠政策刺激耐用消费品支出的增长。2023年国内汽车销量率超预期,与该类政策直接相关。考虑到如若国内经济如预期一般实现合理增长,工业企业补库周期启动,基建和制造业投资维持一定景气度,仍有助于稳定居民就业和消费信心。
综上,经过简单估算,在中性假设条件下,2024年消费或将同比增长5.6%,较2023年回落约1.6个百分点。








4.5 出口:内需不足的必要补充,全年小幅正增长
2023年我国出口面临三重压力,海外加息、欧美主动去库、全球通胀回落,以美元计价,全年出口同比减少3.5%,进口同比减少7.1%,实现贸易顺差4003亿美元,同比增长9.96%。拆分价格与数量因子,2023年出口负增长主要受到出口价格的拖累,2023年前11个月中,连续7个月出口价格指数同比下跌,且跌幅逐渐扩大;而出口数量指数在多数月份中同比大幅增长。这一方面印证了前文,我们对于制造业出海的部分推测;另一方面也显示了中国出口产业链在全球贸易中的存在竞争优势。
2023年出口动能发生重大变化。首先,出口产品结构持续升级,高技术产品占比显著上升。自主产品代替代工产品,维持我国出口增长。电动载人汽车、锂电池等取代服装、家具、家电成为出口增长的新动能。2023年汽车、船舶等交通运输工具成为拉动我国出口增长的最主要商品。其次,出口国别结构也出现大幅调整。欧美经济增速持续放缓、主动去库,叠加贸易保护主义升温,我国对美欧直接出口比例减少。相反,俄罗斯、非洲、一带一路国家等新兴经济体成为我国出口的主要拉动力量。
展望2024年,虽然前期大幅加息带来的金融条件偏紧会抑制全球经济景气度,主流机构纷纷预期2024年全球经济增速将放缓,但出口面临的三重压力,即加息、欧美主动去库和通胀快速回落等,将边际减轻。欧美货币政策周期由加息转向降息的趋势基本明确,其库存周期也处于或接近底部,市场预期下半年美国或将启动补库周期。IMF和WTO预测,2024年全球贸易增速在经历过2023年大幅回落后,2024年有望回升至3.2%以上。
同时,中国出口产业链具有较强的竞争力。数据显示,2023年Q3我国出口在全球贸易中的份额仍达到14.2%,较2022年小幅仅小幅回落0.4个百分点。2024年我国出口份额有望继续维持14%左右。基于IMF对全球贸易增速的预测和中国出口份额的分析,以美元计价,预计2024年中国出口增速或达到2%左右,对经济的影响由负转正。







海外宏观:美国降息与全球政治生态
相较于市场对国内宏观的预期已较充分,海外宏观预期较为分化,且不确定性较多,大概率成为宏观定价过程中的扰动因素。接下来,我们将主要分析海外宏观的两大不确定性来源。其一,是美国经济和货币政策节奏;其二是全球政治生态,包括重要经济体大选和地缘政治等。
5.1 美国经济与美联储降息路径
2023年美国经济和通胀韧性均超年初市场预期,家庭消费支出功不可没。2023年Q3美国个人消费支出占GDP比重约69%,前三个季度,美国个人消费支出对GDP环比增速的拉动率平均达到1.9%。
美国强劲的个人消费支出,动力源于以下几方面:(1)疫情期间积累的2.3万亿左右的超额储蓄持续释放,使得个人消费倾向保持高位;(2)2023年个税减免政策,以及社保支出增加,增厚个人可支配收入增速;(3)美国就业市场持续存在供应缺口,支撑工资较高速增长;(4)通胀快速回落,2023年美国实际工资增速有负转正;(5)美国居民资产负债表非常健康,杠杆率等负债指标均处于2000年以来的低位,而居民债务中的住房抵押贷款多为固定利率,使得居民资产负债表对高利率的敏感性弱化,进一步强化个人消费支出的韧性。
进入2024年,上述几大支撑因素将不同程度减弱。超储方面,根据11月旧金山联储最新公布的测算结果,截至2023年3季度末,美国家庭部门超储剩余规模约4300亿美元,大约 2024年1季度将耗尽。就业市场方面,降温信号较多,包括(1)新增非农数据连续下修,(2)美国劳动力市场供需缺口逐步收窄至250万人,(3)2021年以来美国劳动供应以每月超23万人左右的速度增加,超过月均新增非农,失业率具备上行的条件。财政政策方面,2023年个税抵扣额对个人可支配收入的增厚是一次性。居民资产负债表方面,个人偿债压力边际提高。截至2023年3季度,美国消费者信用卡拖欠率已经升至3.0%,超过疫情前的高点,其中小银行信用卡拖欠率创1991年以来的新高。另根据惠誉统计数据,截止2023年9月,美国汽车次级贷款拖欠率升至6.11%,也为1991年以来新高。2023年10月学生贷重启,也将边际增加居民部门的偿债负担。
此外,2024年美国固定资产投资面临的逆风因素依然存在。房地产投资和销售保持了对利率的高敏感性,在美联储降息预期再度强化前,住宅投资增速可能还要继续磨底。此外,高利率环境,同时继续抑制企业资本开支意愿和能力。11月,5家地区联储所做的企业未来资本开支预期降至6%的历史分位数,接近金融危机、2020年疫情期间的低点。领先指标,企业信贷标准、核心资本财货订单指数均已降至低位。上半年美国企业还将迎来偿债高峰。待偿债高峰过去、美联储宽松、以及补库存周期启动,美国国内固定资产投资才会真正回暖。
基于上述分析,我们认为2024年上半年美国经济有放缓的压力,但幅度可能不深,呈现温和衰退的特征。在此情况下,随着增长降速、通胀降温、劳工市场再平衡完成,2024年下半年美联储可能才会具有降息应有的条件。因此2024年美联储实际降息节奏不会像2023年底市场预期的那么乐观。综合美联储加息点阵图显示的2024年末政策利率区间、市场通胀预期、以及隐含实际利率估算,2024年美联储可能至少需要降息75BPS,对应降息3次,实际降息幅度最终取决于美国经济走弱程度。






5.2 全球政治生态
随着逆全球化浪潮的兴起,以及经济长期增长中枢回落,国际关系日趋复杂,地区矛盾也逐步尖锐化,全球政治生态增加了市场的不确定性。2024年两大经济外生变量的扰动将放大,其一是以美国为代表的主要经济体大选;其二是地缘政治风险。
2024年美国迎来新一轮总统大选。当下两党就经济、移民、对外援助、堕胎等方面的主张分歧巨大,大选年两党之间的拉扯博弈势必加剧。一方面将影响2024年美国财政政策的选择。另一方面,大选结果也将决定未来美国对外的经济、政治政策,对中美关系的潜在影响巨大。
近两年,地缘政治冲突频发,虽然对经济影响属于地区性、阶段性,但多次叠加后,对市场风险偏好、风险资产价格波动率的影响不容忽视。
联系人:魏莹
从业资格编号:F3039424
投资咨询编号:Z0014895
